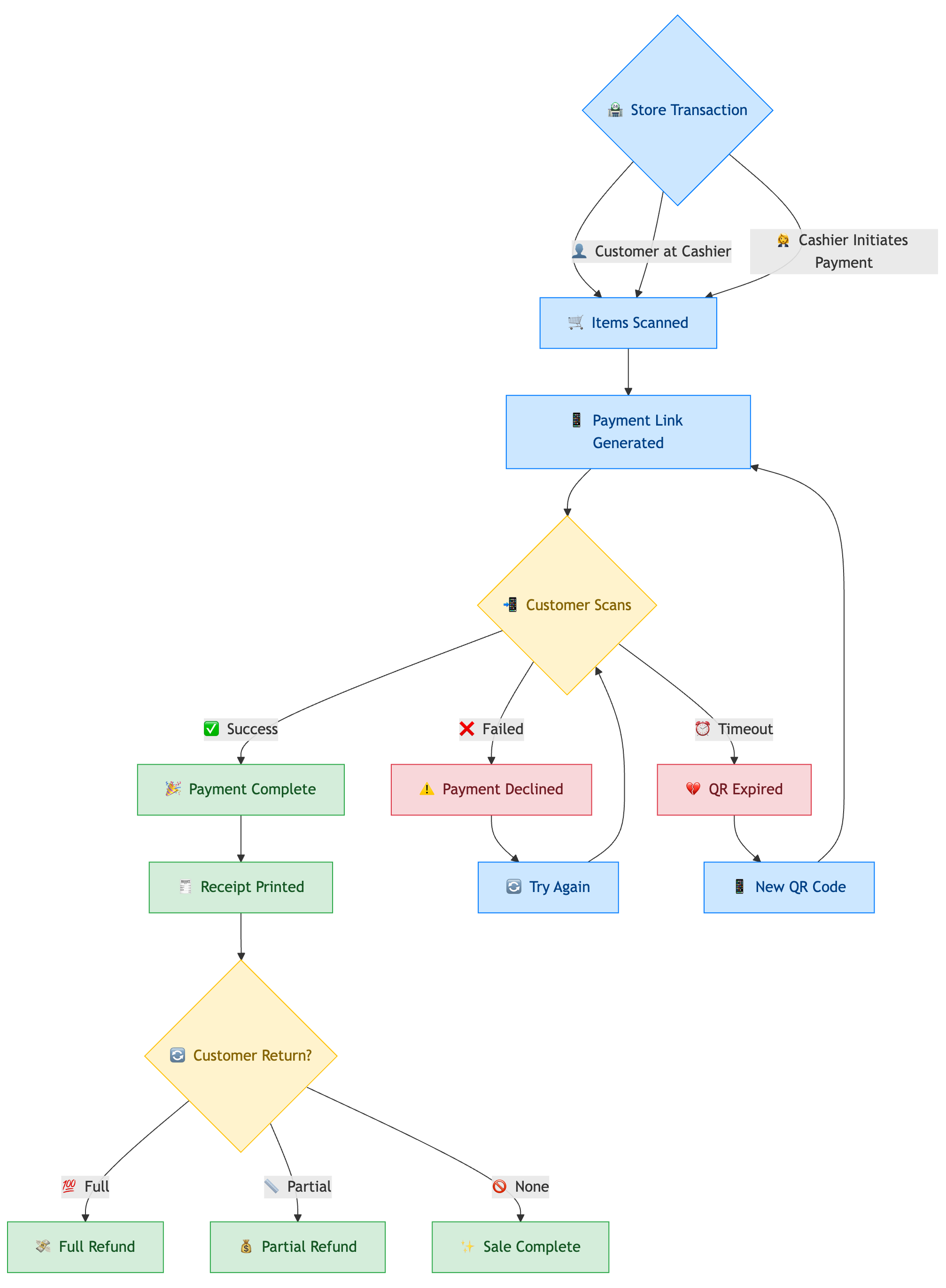
In-Store Status FlowAsk AITo integrate with Amwal and connect your stores/branches with our service, it is necessary to fully understand how the flow of our order statuses work and map them to your system’s statuses. In-Store Order Status Flow